黑龙江省政府决定:收回33项行政处罚权力
各市(地)、县(市)人民政府(行署),省政府各直属单位:
按照《中共中央办公厅、国务院办公厅关于印发〈整治形式主义为基层减负若干规定〉的通知》(中办发〔2024〕56号)“对已下放的事项进行清理规范,基层治理迫切需要且能有效承接的事项继续保留”的决策部署以及《中央编办关于印发乡镇(街道)履职事项清单810项上级部门收回事项的通知》(中编办发〔2024〕194号)关于上级部门收回事项的相关要求,省政府决定收回一批下放至乡镇(街道)的行政处罚权力,具体内容如下。
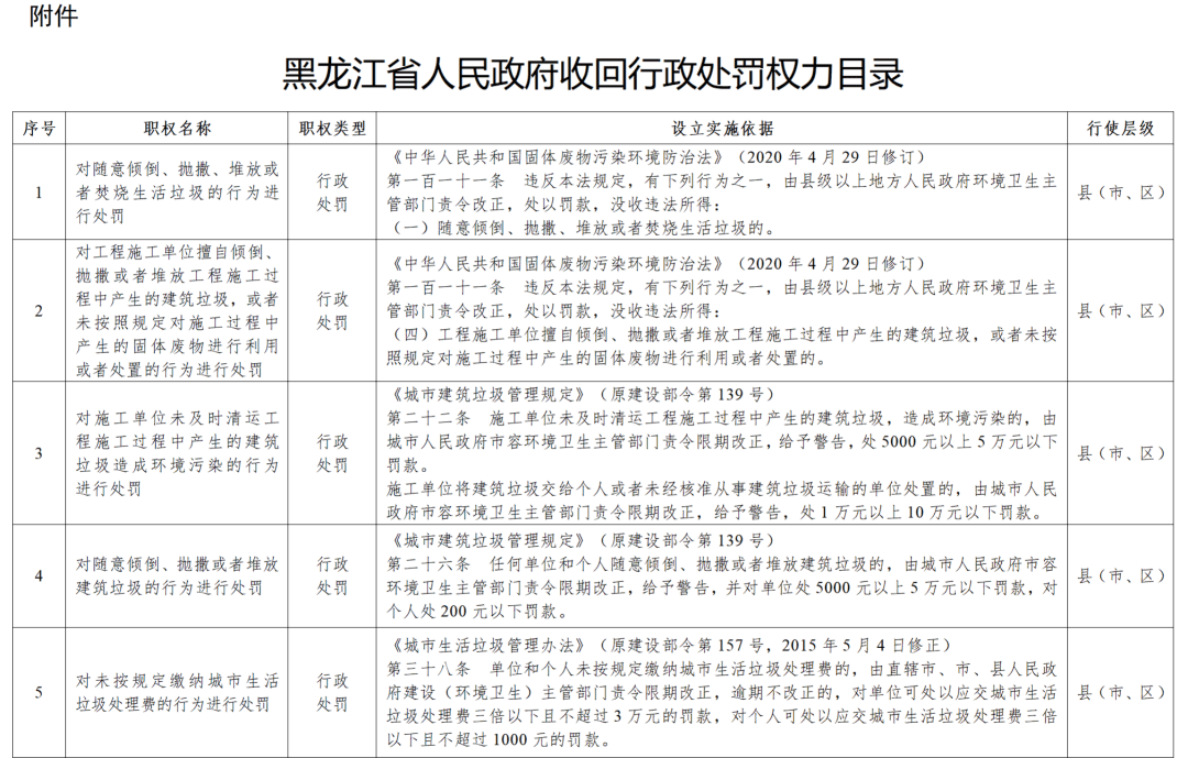
一、收回城市市容建筑(生活)垃圾、物业、大气污染、烟花爆竹等方面的33项行政处罚权力。依法需继续行使的行政处罚权力由县(市、区)相应部门行使。
二、按照“谁主管,谁负责”的原则,省直有关部门要加大指导与监管力度,避免出现管理真空。各市(地)政府(行署)有关部门要高度重视,指导各县(市、区)对收回行政处罚权力逐项明确具体承接部门,进一步细化配套措施。乡镇(街道)和县(市、区)承接部门应当加强协调配合,自本决定公布之日起30日内完成权力调整交接工作,并及时向社会公布调整事项的承接部门、交接日期等内容。乡镇(街道)对在交接日期未完成办理的事项,移交由县(市、区)承接部门继续办理。
三、未收回的赋权事项由承接的乡镇(街道)继续依法行使,理清职责边界,确保赋权事项接得住、管得好、有监督,有效提升基层治理水平。
因法律法规规章变更,需要对收回行政处罚权力目录内的事项进行名称变更、事项合并、事项取消、权限划分等调整,按照权责清单动态管理有关规定执行,省政府不再另行作出决定。
本决定自公布之日起生效。
附件:
黑龙江省人民政府
2025年8月14日


展开全文





重点推荐
来源:黑龙江省人民政府网站
版权归原作者所有,向原创致敬
编 辑:张佳丽
主 编:李 超
审 核:孙一奇
统 筹:马长庆
监 制:李 伟









评论