长安汽车:未改名!辰致汽车科技集团也不是新央企名字
近日,中国长安汽车集团有限公司更名引发争议。据贝壳财经,6月24日,长安汽车方面表示,辰致汽车科技集团有限公司(简称“辰致汽车科技集团”)既不是长安汽车改名了,也不是未来新央企的名字。
长安汽车方面表示,辰致汽车科技集团(原中国长安汽车集团有限公司)核心业务为汽车零部件等板块,其持有长安汽车17.99%的股权。
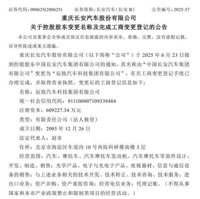
6月23日晚,长安汽车公告,接到控股股东中国长安汽车集团有限公司(简称“中国长安”)的通知,其名称由“中国长安汽车集团有限公司”变更为“辰致汽车科技集团有限公司”。

中国长安隶属于中国兵器装备集团有限公司。据悉,中国长安旗下有多家名字中含有“辰致”的公司。根据变更后的工商登记信息显示,辰致汽车科技集团有限公司2005年成立,注册资本约60.92亿元,经营范围包括汽车、摩托车、汽车摩托车发动机;光学产品、电子与光电子产品、夜视器材等。
长安汽车方面对此表示,工商变更事项不涉及该股东持股数量及持股比例的变动,对公司治理及生产经营活动不构成影响,并不会导致公司控股股东及实际控制人发生变化。
早前,长安汽车公告称,接到间接控股股东中国兵器装备集团有限公司(以下简称“兵器装备集团”)通知,兵器装备集团收到国务院国资委通知,经国务院批准,对兵器装备集团实施分立。据了解,其汽车业务为一家独立中央企业,由国务院国资委履行出资人职责;国务院国资委按程序将分立后的兵器装备集团股权作为出资注入中国兵器工业集团有限公司。
据中新经纬,关于控股股东更名是否影响长安汽车品牌名称变更,长安汽车证券办工作人员对此回应称,“不会,这个只是控股股东的一个变化,跟上市公司没有关系”。
当再被追问上市公司股票简称未来是否可能更名为中国长安时,上述工作人员表示,“不会改变”。
长安汽车官网显示,其是中国汽车四大集团阵营企业,拥有162年历史底蕴、40年造车积累,全球有14个制造基地、34个工厂。目前,长安汽车已构建长安品牌、深蓝汽车、阿维塔三大品牌。
年报披露,2024年,长安汽车境内销量约214.76万辆,同比小幅下跌;境外销量约53.62万辆,增近五成。公司此前提到,2025年要进一步拓展全球市场,秉承“增存量、抢增量”的原则,将投放多款全新及改款产品,其中全新新能源产品7款,加速向智能低碳出行科技公司转型。
展开全文
“辰致”一名由来已久
“辰致”一名,在长安汽车集团内部由来已久,旗下多家公司名字带有“辰致”二字,其中最早是在制动系统公司上。
天眼查数据显示,辰致(重庆)制动系统有限公司,成立于2005年6月,注册资本1.39亿元,法定代表人张东军,控股股东为长安汽车集团。
在2022年,长安汽车集团成立辰致科技有限公司,专注在线控底盘技术研究;天眼查显示,该公司成立至今已经申请242项专利。2024年1月,长安汽车集团旗下合资参股的有限公司更名为辰致(成都)智能悬架有限公司(下称“辰致悬架”),不久后变更为辰致科技有限公司的全资子公司。2024年9月,辰致安奇(重庆)循环科技有限公司成立;2025年,辰致(重庆)轻量化科技有限公司成立。
此外,时代周报记者从长安汽车内部人士处获悉,目前新央企的注册仍在推进中。同时,未来极有可能长安汽车和辰致是独立的两个主体,同时归属新央企管辖。
编辑|陈柯名 盖源源
校对|金冥羽
每日经济新闻综合自贝壳财经、中新经纬、时代周报等
买法拉利3年提不了车,店家:想退款先帮卖车,一辆卖500万!最新回应
突发!伊朗发生5.5级地震
72小时逃离伊朗!亲历者:爆炸声不断,船票炒至1000美金!当地人对中国人很友好,导游、司机想方设法帮助我们安全离开
每日经济新闻









评论