“浙大学生被拒签10年”事件,牵出两名神秘“老师”
汇款并非通过校方或者学院提供的收款信息,而是由“Bill”提供支付宝二维码转账。
记者 | 王仲昀 撰稿 | 雨霖铃
12月16日,有网友发帖称,浙江大学经济学院与英国剑桥大学联合举办的海外交流项目中,浙江大学负责该项目的教师并未直接与剑桥大学建立联系,而是通过中介机构处理签证事宜,并涉嫌使用伪造的剑桥大学邀请函。
事件曝光后,有参与此项目的同学表示,遭到英国签证中心10年拒签处理,其中包括一些已经向英国的高等教育机构提交了深造申请的同学。
12月17日下午,浙江大学经济学院发布情况通报称,学院赴英一项联合论坛活动申请签证被拒一事已成立工作专班,核查相关情况,目前,警方已受理学院和学生报案,立案开展调查。

《新民周刊》采访到已经从浙江大学经济学院毕业的小路(化名)。2023年初,小路曾参与过学院另一个交流项目:剑桥⼤学⾦融科技与科学技术寒假课程项⽬。小路告诉本刊,项目为线上课程,当时在听课时就觉得“确实⽐较⽔,第⼀节课像在介绍英国的旅游项⽬。我们查⽼师的信息,发现他是⼀个英国的导游。”
小路所在的微信群里,有“清风明月”和“Bill”两人,而这两人也是本次拒签事件中学生们微信群里的两位所谓“老师”。
1
因邀请造假学生信用被质疑
此次浙大经济学院学生被拒签事件,最早的爆料发生在浙江大学CC98校内论坛。

展开全文
一份网传聊天记录显示,在一个共有26人、名为“第五届博士生联合论坛 浙大—剑桥”的群聊中,一名学生@一位微信名“清风明月”的老师称,“我已经达到了毕业标准,如果因为老师的原因导致10年的(英国)签证被拒签,我将追究你的责任。”
之后的聊天记录中,有人对一位微信名为“Bill”的群聊成员表示,自己第一时间给(签证中心)打电话要求撤销签证,但被告知不同意撤签。
结合浙江大学经济学院官网信息和学生爆料,可以证实群聊“第五届博士生联合论坛 浙大—剑桥”所指的论坛是“第五届浙江大学—剑桥大学研究生联合论坛:数字经济与全球创新”。
根据10月24日学院官网“学生项目”一栏发布的“线下交流—选拔通知”,“为持续推进与世界一流高校合作,加强研究生参与国际学术交流,面向广大学生着力推进在地国际化,将选拔优秀在读研究生参加‘第五届浙江大学—剑桥大学研究生联合论坛:数字经济与全球创新’交流项目”。
项目包括参加剑桥大学交流研讨会,数字经济、国际商业管理及高科技金融与创新的专题演讲和讨论,伦敦、剑桥和牛津城市游览及学术访问等。时间为2024年12月13日至2024年12月20日。
费用方面,包括交流研讨会和讲座费、剑桥学术访问费、认证费、茶歇费在内的项目费用由学院支付,入选学生还可申请每人约6000元人民币的机票报销。其余部分如食宿费、交通费、签证申请费等个人费用需自理。
通知发布方为浙江大学经济学院(中英)全球经济与可持续发展联合研究中心和浙江大学经济学院。

查询学院公开信息,发现该联合论坛至少在2021年就有相关记录。2021年、2022年分别举办了第二届、第三届,受疫情影响,当时均采用线上模式,因而不需要官方邀请函,也不需要办理签证。
不过这一次,线上项目变成了线下。按照计划,学生将前往剑桥大学进行为期一周的访问。
此前爆料的网友表示,事情的起因是学校教师和中介伪造了剑桥大学教授的邀请函。
“他们出了一个假的邀请信,仿造了剑桥教授签名,这次申请签证,(英国)大使馆给剑桥大学打电话了,那个教授看这么多中国学生要来,说没这回事,使馆认定我们材料造假,哪怕是像我过签的,因为邀请信上有所有人的名字,也会被抓出来撤签。”
2
两名“老师”出现在多个国际交流项目群中
上述聊天记录提到,被拒签的学生将矛头对准了微信名为“清风明月”和“Bill”这二人。
通过对小路的采访,以及浙大经济学院学生提供的信息,《新民周刊》注意到除了“浙江大学—剑桥大学研究生联合论坛”交流项目,浙大经济学院组织的类似涉英项目还包括“英国伦敦大学联盟(LSE)—国际精英课程项目”“英国剑桥大学金融科技与科学技术课程项目”“英国剑桥大学商业创新与人工智能暑期访学项目”等。
其中,小路参加的正是“英国剑桥大学金融科技与科学技术2022-2023寒假课程项目”该课程是“在线交流”模式,项目费用为9800元人民币。
小路提供的微信群聊记录显示,当时群里主要负责人也是“清风明月”和“Bill”这二人。事实上,目前网传多个浙大经济学院涉英短期交流项目,都和这二位密切相关。
在这些项目中,“清风明月”负责组建微信群,此后将“Bill”拉进群,而“Bill”会直接或间接组织学生汇款。这一操作,目前也遭到多名学生的质疑。


多名参与过上述LSE项目的学生在浙大校内论坛爆料,汇款并非通过校方或者学院提供的收款信息,而是由“Bill”提供支付宝二维码转账。
那么,“清风明月”和“Bill”究竟是谁?
浙大经济学院新闻中心有一篇名为《浙江大学经济学院与俄罗斯国家研究型高等经济大学国际经济金融学院开展会谈》的报道,文内提到学院一位外事科秘书,姓名为“王清风”。
小路告诉记者,“王清风”即“清风明月”。
小路提供给本刊的聊天记录显示,“Bill”自称“英国罗素大学集团亚洲区代表”。而在其他项目的群聊中,“Bill”又提到自己是“伦敦大学周博超”。

此前浙大经济学院学生提供的转账记录显示,收款方为一家名为“Cambridge Uni Education Limited”的公司。
据银柿财经报道,“Bochao ZHOU”名下在英国注册的公司共有5家,其中3家公司状态显示“已解散”,还在营业的NET TECH CONSULTING LIMITED成立于2013年6月17日,营业范围包括信息技术咨询和旅行社活动。
而在NET TECH CONSULTING LIMITED的注册地址上,还有另一家公司Cambridge Uni Education Limited,也就是上述提及的学生项目费用的收款方。

《新民周刊》查阅中文公开报道,发现在一些涉及英国旅游相关的文章中,有一位“周博超”多次出现,而他的常用身份是:英国旅游公司爱导游首席执行官。
此次“拒签”事件发生后,多名参与涉英项目的浙大学生坦言,直到这次事情曝光,大家才知道Bill并非剑桥的老师,更有可能是留学中介。
3
为完成“第四课堂”学分
小路告诉本刊,之所以在2023年寒假报名学院的“剑桥⼤学⾦融科技与科学技术2023寒假课程项⽬”,因为当时自己大三,而大四毕业需要完成第四课堂学分和国际化模块。此前又因疫情,没法赴境外交流。
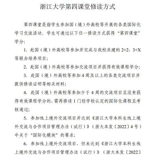
今年1月,浙江大学印发《浙江大学本科生第二、三、四课堂学分管理办法》,其中在“第四课堂修读方式”部分写明,学生可通过“赴国(境)外高校等参加并完成与我校共建的2+2、3+X等联合培养项目”“赴国(境)外高校等参加交流项目并获得有效课程学分”“赴国(境)外高校等参加4周及以上的各类交流项目并提供修读证明等相关材料”等方式获得“第四课堂”学分。

浙江大学外国语学院的一位在校生菁菁(化名)告诉《新民周刊》,外国语学院的同学对第四课堂普遍都比较重视,本学期自己所在系有近一半的同学都选择赴境外交换。
“对于其他学院而言,这种出去交换一学期的比例肯定没有这么高,所以他们一般会倾向于选择在寒暑假参加此类交换访学项目,来获得学分。理论上是有参与就可以获得,但因为后面很多人研究生有出国想法所以也会把这个学分当作一个给简历加分的经历,所以也会有人选择要部分自费的相对昂贵的项目,但学校名头很好(如牛津访学等),重视程度还是根据个人情况的差异而有所不同的。”菁菁向本刊解释。

在一个本次“拒签”事件相关的维权群中,记者看到有消息显示,“清风明月的牌子已经被翻了”,一张办公室门口的图片上,“国际与港澳台事务办公室”的工作人员姓名已经看不到了。
至于“拒签”事件最终结果如何,有待警方进一步的调查结果。









评论