深夜,A股突发!
【导读】停牌核查又来啦
中国基金报记者 泰勒
兄弟姐妹们啊,今晚继续关注海内外资本市场发生的事情。
A股突发,又一家停牌核查
一周之内,第二家停牌核查的个股来了。
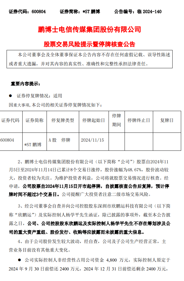
11月14日晚间,*ST鹏博公告,公司股票自2024年11月5日至2024年11月14日已累计8个交易日涨停,股价涨幅为48.67%。

公告称,经申请,公司股票自2024年11月15日开市起停牌,自披露核查公告后复牌,预计停牌时间不超过3个交易日。

这是“924行情”以来第二只特停个股出现。
11月8日, 浩欧博宣布,因公司股票价格自10月31日至11月8日连续7个交易日涨停,期间多次触及股票交易异常波动及严重异常波动情形。为维护投资者利益,公司将就股票交易异常波动情况进行停牌核查。公司预计停牌时间不超过3个交易日。
展开全文
14日,浩欧博复牌交易,股价盘中一度翻绿,最终收涨不到3%。

值得注意的是,14日市场还出现了“机构举报游资”传闻,小作文称机构举报游资炒少、炒差,导致监管严查游资炒作,连续7个涨停之后会触发严重异动,因此游资集体罢工导致市场大跌,最后更是把矛头指向央企投资平台。
针对“机构举报游资”的市场传闻,中国国新投资回应称,该消息纯属谣言。
美股情况
今晚的美股,三大指数小幅下跌。
迪士尼股价上涨8%,该公司最新公布的季度业绩超出预期,主要得益于漫威夏季大片《死侍与金刚狼》的票房佳绩,并对未来财年持乐观态度。

投资者正在斟酌,在特朗普上周取得决定性胜利后,选举后的上涨行情是否还能持续,这一上涨已推动主要股指创下新里程碑。道指周一首次收于44000点上方,标普500指数和纳斯达克综合指数也创下新高。
周四经济数据面,美国上周首次申请失业救济人数降至5月份以来的最低水平,表明在经历了最近的风暴和罢工之后,用工需求仍然稳健。
美国劳工部报告称,截至11月9日当周,美国首次申领失业救济人数减少4000人,降至21.7万人,经济学家预测中值为22万人。持续申领失业救济人数的四周平均值下降至187万人。
美联储主席鲍威尔将于周四在德克萨斯州达拉斯发表讲话。
中国资产方面,富时中国A50期货指数下跌,中概股指数下跌近2%。


哔哩哔哩股价暴跌超10%。










评论